best365中国官方网站
best365中国官方网站
校长致辞
学校简介
学校领导
组织机构
校史回眸
联系我们
新闻与资讯
央音要闻
校园资讯
媒体央音
视听央音
专题目录
教育教学
教学机构
师资队伍
管理部门
课程设置
在线教育
学术研究
学术委员会
学术机构
学术新闻
演出与活动
教学楼
歌剧音乐厅
王府音乐厅
琴房楼
附中音乐厅
校外演出
校友
招生与就业
本科招生
硕士研究生
博士研究生
学历教育(非脱产)
附中附小
就业信息
留学生
服务与资源
信息公开
图书馆
考级委员会
现代远程音乐教育学院
继续教育学院
央音视频
央音文创
best365中国官方网站出版社
北京环球音像出版社
友情链接
校园生活
校历
学生活动
校园风景
央音标识
邮箱登录
央音门户
EN
EN
邮箱登录
央音门户
best365中国官方网站
校长致辞
学校简介
学校领导
组织机构
校史回眸
联系我们
新闻与资讯
央音要闻
校园资讯
媒体央音
视听央音
专题目录
教育教学
教学机构
师资队伍
管理部门
课程设置
在线教育
学术研究
学术委员会
学术机构
学术新闻
演出与活动
教学楼
歌剧音乐厅
王府音乐厅
琴房楼
附中音乐厅
校外演出
校友
招生与就业
本科招生
硕士研究生
博士研究生
学历教育(非脱产)
附中附小
就业信息
留学生
服务与资源
信息公开
图书馆
考级委员会
现代远程音乐教育学院
继续教育学院
央音视频
央音文创
best365中国官方网站出版社
北京环球音像出版社
友情链接
校园生活
校历
学生活动
校园风景
央音标识
×
研究生部
Graduate Division
首页
/
组织机构
/
教学科研管理单位
/
研究生部
/
公告栏
研究生部
公告栏
部门简介
招生信息
研究生培养
下载专区
公告栏
部门简介
招生信息
硕士招生
博士招生
研究生培养
培养规定
教学方案
下载专区
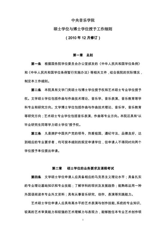
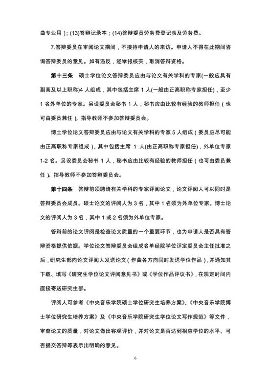
best365中国官方网站硕士学位与博士学位授予工作细则
发布日期:2010-10-22 10:23:00
更新日期:2023-09-04 20:05:01
相关附件:
学位授予工作细则(2010修订定).doc
上一条:2010-11学年第一学期答辩时间表
下一条:2010年春季研究生答辩时间表(7)
返回列表