近日,国家艺术基金管理中心发布了“国家艺术基金(一般项目)2023年度资助项目名单公示”。best365中国官方网站共有9个项目入选,其中艺术人才培训资助项目1 项,小型剧(节)目和作品创作资助项目3 项,青年艺术创作人才资助项目5 项,是2023年度全国音乐学院中入围数量最多的院校。

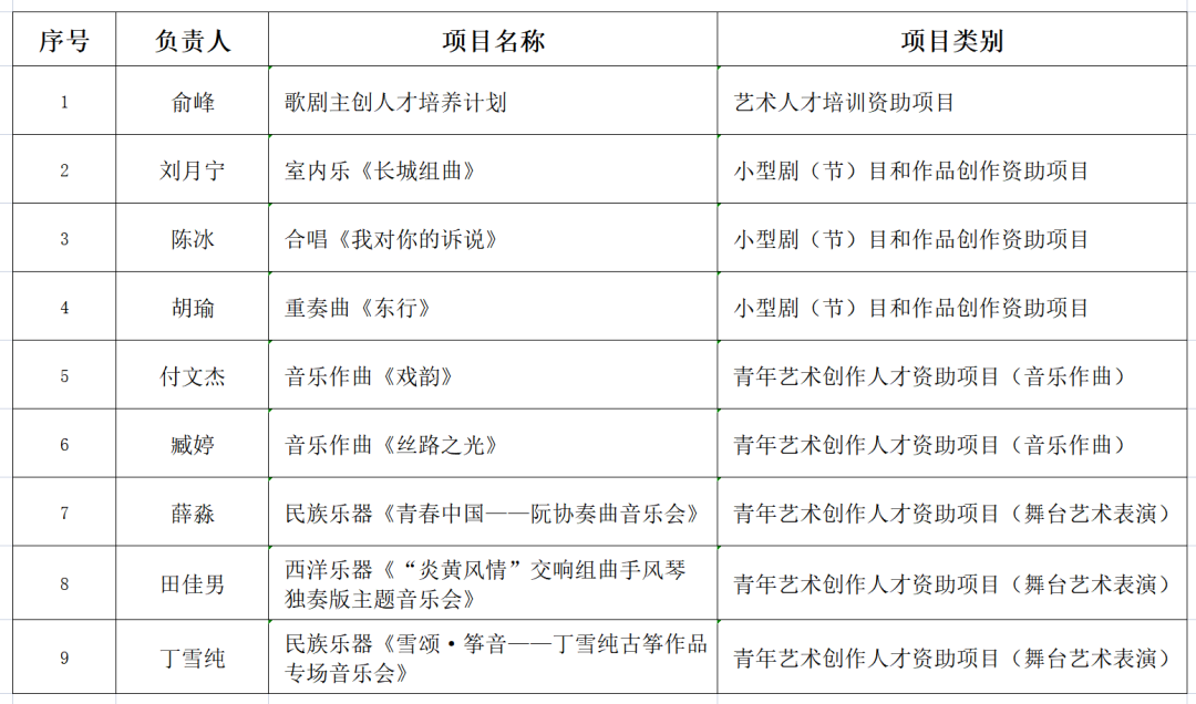
best365中国官方网站2023年度国家艺术基金项目立项一览表
《歌剧主创人才培养计划》是俞峰教授继两期国家艺术基金《青年指挥人才培养》项目和“一带一路” 歌剧《图兰朵》项目之后,再次领衔立项的人才培养项目。该项目整合学校指挥系、声歌系师资力量,以及best365中国官方网站交响乐团、合唱团等优质资源,充分发挥best365中国官方网站学科优势,通过音乐理论课程、指挥课程、歌剧艺术指导课程、声乐课程、歌剧排演等形式,集中培养歌剧指挥、歌剧艺术指导和歌手组成的30名歌剧主创人才,使他们系统掌握歌剧创制各个环节的技术和艺术,充分吸纳国内外最优秀的研究成果和舞台经验,从而加快中国歌剧创制的发展步伐。这是贯彻落实党的二十大精神,服务国家培养高精尖应用型音乐人才的战略亟需,统筹推进中国音乐事业高质量发展的创新之举。
上述成绩的取得,与学校党政领导的正确领导分不开,与广大师生的共同努力分不开,也与国家艺术基金管理中心的大力支持分不开。学校科研处将以此为契机,稳步推进项目的顺利实施和结项工作。
供稿:科研处
责任编辑/ 设计:静静