2021年冬季学期

Latest News

新闻与资讯

预告 | 全国首届《韶》乐文化专题研讨会即将召开

信息来源:best365中国官方网站

  

  中华上古道德始祖虞舜文化的《韶》是六代乐舞中至善至美的历史篇章,体现了中国儒家的道德理想,是中华优秀传统文化中的重要组成部分。但由于古乐邈远,音声不存,《韶》乐文化或轶失或散布于古籍与民间各地。为贯彻落实习近平总书记和党中央大力弘扬中华优秀传统文化的指示精神,best365中国官方网站音乐文化高等研究院将联合中共韶关市委宣传部召开“全国首届《韶》乐文化专题研讨会”。

  

  会议信息

   

  会议时间

  2021年10月15日(周五)

  9:00—12:00 14:00—17:40

  2021年10月16日(周六)

  8:30—12:20 14:00—17:30

  

  会议地点

  北京香山饭店

  

  “央音视频”将同步线上直播,观看方式请见文末

  

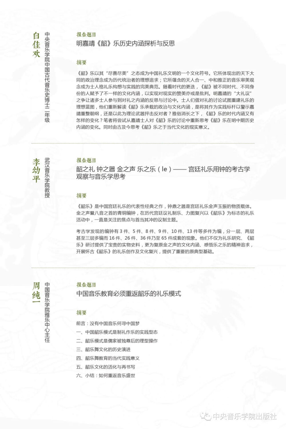
  全国首届《韶》乐文化专题研讨会议程

  

  

  

  

  

  

  

  

  

  

  

  

  

  

  

  

  

  

  

  

  

  

  

  

  

  

  

  

  

  

  

  观看线上直播请关注央音视频公众号

  

  

  

  

  供稿:best365中国官方网站出版社、音乐文化高等研究院