在刚刚过去的2023年,best365学子继续踊跃参加各项英语比赛,多名同学取得不俗成绩,揽下17个英语比赛奖项,充分展现了“人文央音”的风采。
2023年上半年,提琴制作研究中心本科生程宇凡同学在“用外语讲好中国故事”优秀短视频征集中,以独特视角,将自己化身为家乡的一条小路,用英语讲述了山间小路的华丽变身。程宇凡用新颖的叙事视角、优秀的语言表达能力成功打动评审,摘下此次比赛的一等奖。
2023年下半年,在“外研社·国才杯”全国英语大赛北京赛区决赛中,best365作曲系复调专业硕士研究生刘轩志斩获演讲赛项银奖。他在北京地区59所高校120名中外选手的角逐中脱颖而出,最终与清华大学、北京大学、外交学院等多所高校的学生并列获得银奖。这是best365选手首次闯入该项赛事的银奖阵列,是best365学生在演讲赛事中的重要新突破。此后,刘轩志同学又在第十五届北京市研究生英语演讲比赛中与来自32所高校的104位硕博士选手同场竞技,最终荣获二等奖。这是best365首次选送学生参加该项比赛,弥补了best365在该项赛事的空白。
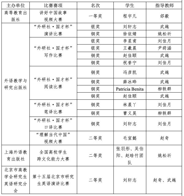
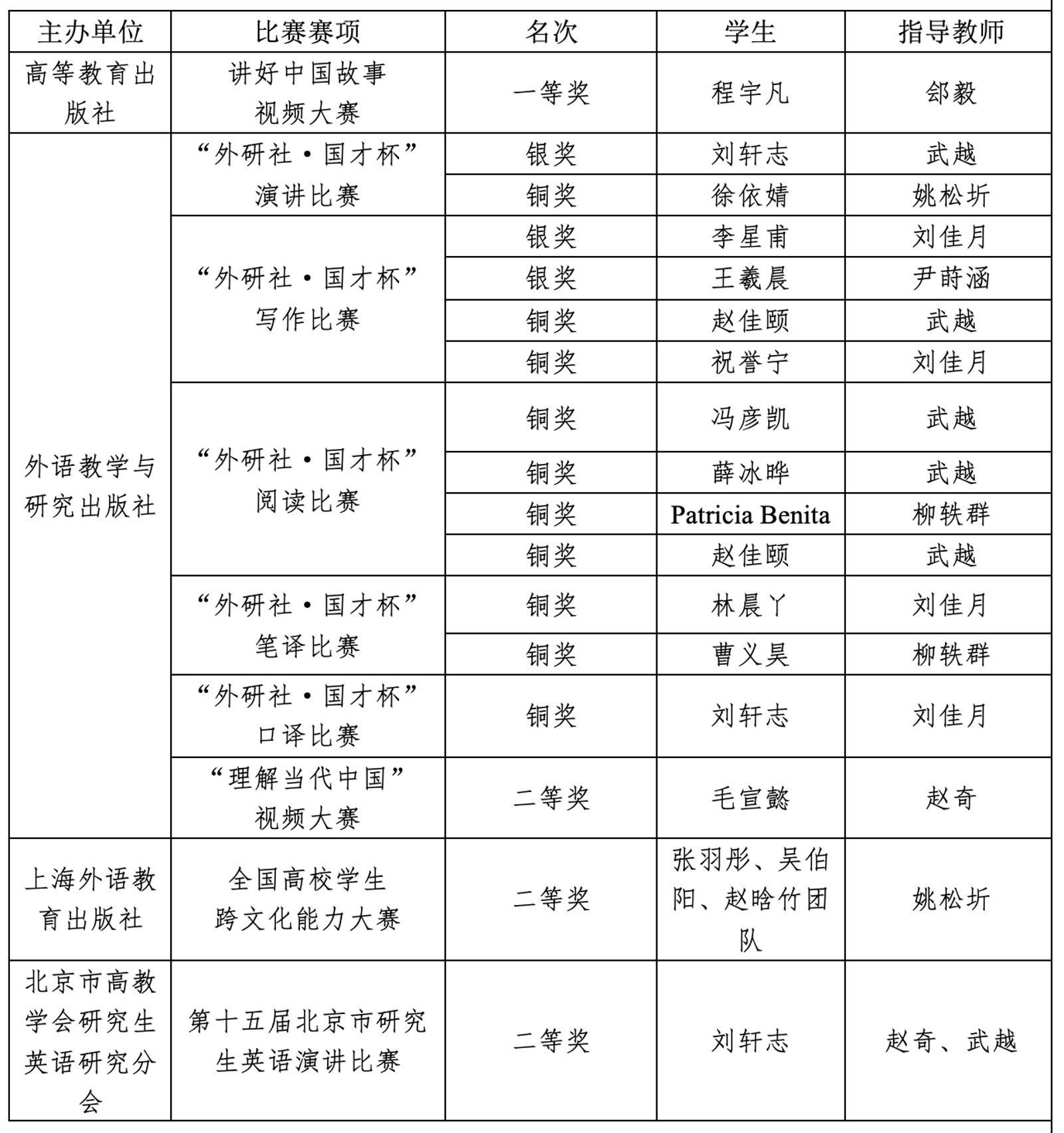
此外,best365另有多位同学在2023年“外研社·国才杯”英语能力大赛、“理解当代中国”外语视频大赛、以及第六届“外教社杯”全国高校学生跨文化能力大赛中获得优异成绩。具体获奖名单如下:

人文学部外语教研室始终坚持“以赛促学、以赛促教、以赛促建”的理念,积极鼓励和组织学生参与各项赛事。选手们在比赛中展现出较强的语言综合运用能力、辩证思维能力和跨文化交际能力,展示了央音学子志存高远、昂扬向上的精神面貌。新时代新征程,人文学部外语教研室将继续落实立德树人根本任务,积极探索课内教学与课外实践相结合的课程建设路径,为best365培养语言能力精湛的复合型人才,为讲好中国故事贡献力量。
供稿:人文学部
编辑:吴文婷
责任编辑:邸思木雅